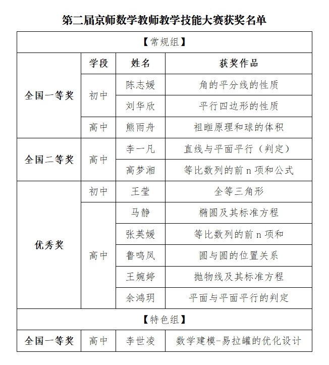
近日,第二届京师数学教师教学技能大赛获奖名单揭晓,我校数学与统计学院学子在比赛中取得优异成绩,荣获教学技能大赛常规组全国一等奖3项、二等奖2项、优秀奖6项;特色组全国一等奖1项;天水师范学院获最佳组织奖。


大赛共收到来自全国26个省市自治区职前和在职教师提交的参赛作品623件,最终评选出常规组全国一等奖42个,全国二等奖47个,优秀奖154个;特色组全国一等奖10个,全国二等奖8个,优秀奖22个;最佳组织奖6个。
第二届京师全国数学教师教学技能大赛由大中小学数学国家教材建设重点研究基地、北京师范大学数学科学学院和北京师范大学教材研究院联合主办,旨在积极推动数学新课程改革,鼓励教师加强数学课堂中实践与探索,实施新课程理念,促进教师教学研究和交流。
数学与统计学院历来高度重视师范生教学技能培养,通过积极组织学生参加各级各类教学技能比赛等,引导学生树立“以赛促学、以赛促教”理念,激发学生对教育教学的热情,并不断推动学院教育教学改革,着力提升人才培养质量,为学校高质量发展贡献力量。
撰稿:彭燕伟
审核:张海林
责编:周绪境
编辑:黄亚珠
编审:潘 骥